首页
首页
企业介绍
公司概况
组织机构
公司领导
企业文化
集团介绍
新闻资讯
公司要闻
出资企业
行业动态
媒体聚焦
视频中心
经营业务
招商服务
科技服务
物业服务
综合服务
党建群团
党建工作
学习贯彻习近平新时代中国特色社会主义思想主题教育
党史学习教育专栏
党员干部下基层察民情解民忧暖民心实践活动
工会工作
团支部工作
纪检监督
纪检工作
纪检宣传
专项整治违规吃喝
信息公开
公示公告
联系我们
人才招聘
AI助手
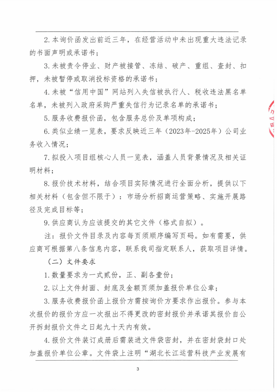
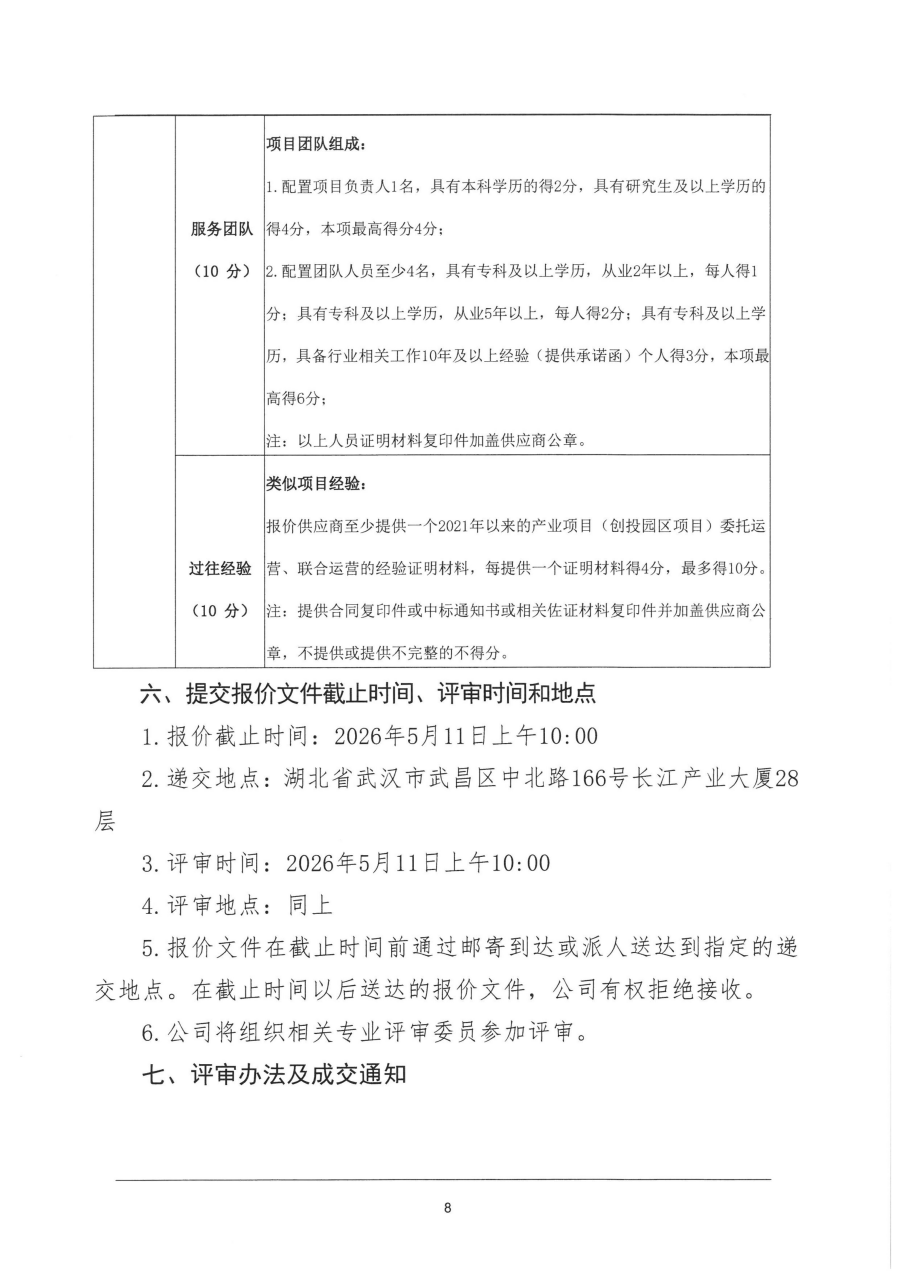
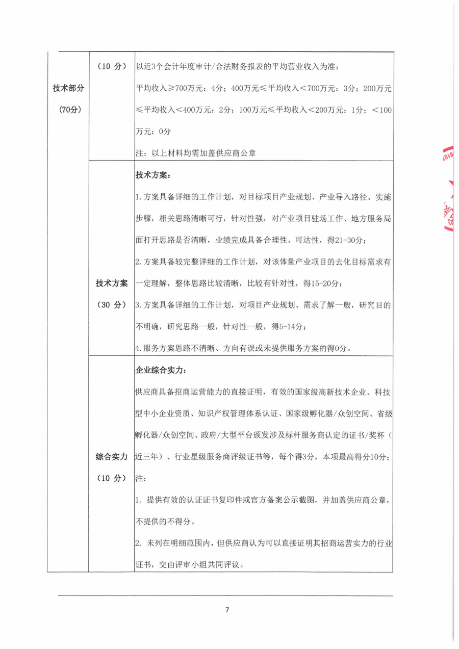
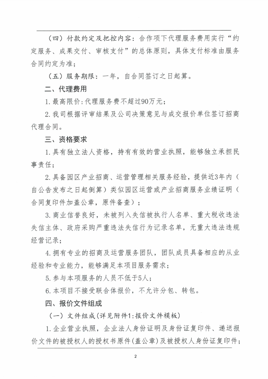
湖北长江运营科技产业发展有限公司招商代理服务项目询价函
时间:2026-04-29
附件:报价文件.docx